CA-IF10283AD-Q1
Active
LIN Transceivers with LDO
The CA-IF1028 family of device is Local Interconnect Network (LIN) transceiver with integrated wake-up and protection features for automotive applications. LIN is lowspeed universal asynchronous receiver transmitter (UART) communication protocol used to support in-vehicle networks. The CA-IF1028 transceiver controls the LIN bus state via the TXD input and reports the bus state on output RXD between the protocol controller and physical LIN networks. These device features slew-rate control and wave-shaping to reach a very low level of electromagnetic emission (EME) within a broad frequency range.
CA-IF1028 devices are designed to support 12V automotive applications with 5.5V to 28V wide VBAT input voltage operating range and have up to ±42V fault protection on LIN bus, with integrated ESD protection, these devices help to reduce external components in the design.
Also, these devices feature low-power Sleep mode, as well as wake-up capability over LIN bus, or via the EN pin. In the event of a ground shift or supply voltage disconnection, the devices can prevent back-feed current through LIN to VBAT.
CA-IF1028 integrates a low dropout regulator (LDO), providing 5V or 3.3V voltage output, with power supply currents up to 100mA (SOIC8) and 125 mA (DFN8) to power other devices.
-
Features
AEC-Q100 Qualified for Automotive Application(Certification in progress)
Meets LIN2.0、LIN2.1、LIN2.2、LIN2.2A and ISO 17987-4:2016(12V) Physical-layer (EPL) Standards
Compliant to SAE J2602-1 and SAE J2602-2 LIN Physical-layer Specification
Designed to Support 12V Applications with Wide Operating Supply Range
5.5V to 28V supply range (VBAT)
Support up to 20kbps LIN Transmission Data Rate
Operating Mode
Normal operation
Low-power Standby (typ.25μA)
Low-power Sleep(typ.16μA)
Power-offWake-up from Low-power Mode
Remote wake-up via LIN bus
wake-up via EN pinsIntegrated 30kΩ LIN pull-up Resistor
Power-up/down Glitch-free Operation on LIN bus and RXD output
Integrated Protection Increases Robustness
±42V fault-tolerant LIN bus
42V load dump protection
Enhanced ESD protection
Undervoltage protection on VBAT
Transmitter dominant timeout prevents lockup
VCC output voltage short and LIN bus short circuit protection functions
Thermal shutdown
System level fail-safe protection for the unpowered node or ground disconnectionVoltage regulator offering 5 V or 3.3 V
100 mA capability(SOIC8) and 125 mA capability(DFN8)
–40°C to 150°C Junction Temperatures Range
Available in SOIC8 and DFN8 Packages
-
Applications
-
Body electronics
-
Automotive gateway
-
Infotainment and cluster
-
Hybrid electric vehicles and powertrain systems
-
-
Device Information
Part number Package Package size(NOM) CA‐IF10285S‐Q1 SOIC8 4.9mm×3.9mm CA‐IF10285D‐Q1 DFN‐8 3mm x 3mm CA‐IF10283S‐Q1 SOIC8 4.9mm×3.9mm CA‐IF10283D‐Q1 DFN‐8 3mm x 3mm -
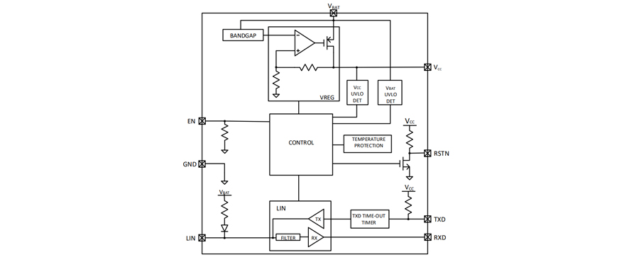
Simplified Functional Diagram
-
Technical Documentation
Category
Title
Last Updated
-
Title: Datasheet
Last Updated: Apr 07,2025
-
-
Certification Standards
Category
Title
Certification Number
Date
-
Title: Reliability Test
Certification Number: CA-IF1028XAD-Q1
Date: Jul 21,2025
-