-
2025.09.28
-
721
【新品发布】PA集团微电子CA-IF1028-Q1 集成电压调整器的LIN收发器
PA集团微电子CA-IF1028-Q1集成电压调整器(LDO)的LIN收发器新品发布!该产品集成LDO具有100mA/125mA供电能力。
01产品概述
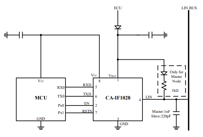
CA-IF1028-Q1是一款集成电压调整器的本地互联网络(LIN) 收发器,LIN是支持汽车车载网络的低速通用异步收发器(UART)通信协议。CA-IF1028-Q1通过TXD引脚控制LIN总线的状态,使其具备较好的压摆率和波形整形,以减少电磁辐射(EME),并通过RXD输出引脚报告总线的状态。
CA-IF1028-Q1通过宽输入电压范围来支持12V应用,此外还支持低功耗睡眠模式。该器件支持通过从LIN和EN引脚唤醒的功能。
CA-IF1028-Q1集成了低压稳压器(LDO),提供5V或3.3V电压输出,供电电流高达100mA(SOIC8)和125 mA(DFN8),以给其他器件供电。
02产品特性
• 符合面向汽车应用的AEC-Q100标准(认证中)
• 符合 LIN2.0、LIN2.1、LIN2.2、LIN2.2A 和 ISO 17987-4:2016(12V) 电气物理层(EPL)标准
• 符合面向车辆应用的SAE J2602-1 LIN 网络标准和面向车辆应用的SAE J2602-2 LIN 网络标准符合性测试
• 支持12V应用
• 宽工作输入电压范围:
- VBAT范围为5.5V至28V
• LIN传输数据速率高达20kbps
• 工作模式:
- 正常模式
- 低功耗待机模式(典型值:25μA)
- 低功耗睡眠模式(典型值:16μA)
• 支持低功耗模式唤醒:
- 通过LIN总线实现远程唤醒
- 通过EN引脚实现直接唤醒
• 集成30kΩ LIN上拉电阻
• 在LIN总线和RXD输出实现上电/断电无干扰运行
• 保护功能:±42V LIN总线容错、42V负载突降支持、IEC ESD保护、VBAT输入端上的欠压保护、TXD显性状态超时、热关断、系统级未供电节点或接地断开失效防护
• VCC管脚对外提供5V或3.3V输出电压,可提供100mA,125mA供电能力
• 结温范围:-40°C 至 150°C
• 可提供 SOIC8 封装和无引线 DFN8封装

03典型应用
• 车身电子装置和照明
• 信息娱乐系统和仪表组
• 混合动力电动汽车和动力总成系统
• 被动安全
• 电器
04应用框图
